|
Related information
Course Registration System
Software Architecture Document
Version 1.0
Revision History
|
Date |
Version |
Description |
Author |
| 21/March/1999 |
1.0 |
Software Architecture Document
generated using Rational SoDA template and Rational Rose model. |
S. Johnson |
|
|
|
|
|
|
|
|
|
|
|
|
Table of Contents
1. Introduction
1.1 Purpose
1.2 Scope
1.3
Definitions, Acronyms and Abbreviations
1.4
References
2. Architectural Representation
3. Architectural Goals and Constraints
4. Use-Case View
4.1
Architecturally-Significant Use Cases
5. Logical View
5.1
Architecture
Overview – Package and Subsystem Layering
6. Process View
6.1 Processes
6.2
Process to Design
Elements
6.3
Process Model to
Design Model Dependencies
6.4
Processes to the
Implementation
7. Deployment View
7.1
External Desktop PC
7.2 Desktop PC
7.3 Registration Server
7.4 Course Catalog
7.5 Billing System
8. Size and Performance
9. Quality
Software Architecture Document
1. Introduction
This document provides a comprehensive architectural overview of the system,
using a number of different architectural views to depict different aspects of
the system. It is intended to capture and convey the significant architectural
decisions which have been made on the system.
This Software Architecture Document provides an architectural overview of the
C-Registration System. The C-Registration System is being developed by Wylie
College to support online course registration.
This Document has been generated directly from the C-Registration Analysis
& Design Model implemented in Rose. The majority of the sections have been
extracted from the Rose Model using SoDA and the Software Architecture Document
template.
See the Glossary [4].
Applicable references are:
- Course Billing Interface Specification, WC93332, 1985, Wylie College
Press.
- Course Catalog Database Specification, WC93422, 1985, Wylie College
Press.
- Vision Document of the C-Registration System, WyIT387, V1.0, 1998, Wylie
College IT.
- Glossary for the C-Registration System, WyIT406, V2.0, 1999, Wylie
College IT.
- Use Case Spec - Close Registration, WyIT403, V2.0, 1999, Wylie College
IT.
- Use Case Spec – Login, WyIT401, V2.0, 1999, Wylie College IT.
- Use Case Spec - Maintain Professor Info, WyIT407, Version 2.0, 1999,
Wylie College IT.
- Use Case Spec - Register for Courses, WyIT402, Version 2.0, 1999, Wylie
College IT.
- Use Case Spec - Select Courses to Teach, WyIT405, Version 2.0, 1999,
Wylie College IT.
- Use Case Spec - Maintain Student Info, WyIT408, Version 2.0, 1999, Wylie
College IT.
- Use Case Spec - Submit Grades, WyIT409, Version 2.0, 1999, Wylie College
IT.
- Use Case Spec - View Report Card, WyIT410, Version 2.0, 1999, Wylie
College IT.
- Software Development Plan for the C-Registration System, WyIT418, V1.0,
1999, Wylie College IT.
- E1 Iteration Plan, WyIT420, V1.0, 1999, Wylie College IT.
- Supplementary Specification, WyIT400, V1.0, 1999, Wylie College, IT.
2. Architectural
Representation
This document presents the architecture as a series of views; use case
view, logical view, process view and deployment view. There is no separate
implementation view described in this document. These are views on an
underlying Unified Modeling Language (UML) model developed using Rational
Rose.
3. Architectural Goals and
Constraints
There are some key requirements and system constraints that have a
significant bearing on the architecture. They are:
- The existing legacy Course Catalog System at Wylie College must be
accessed to retrieve all course information for the current semester. The
C-Registration System must support the data formats and DBMS of the legacy
Course Catalog System [2].
- The existing legacy Billing System at Wylie College must be interfaced
with to support billing of students. This interface is defined in the
Course Billing Interface Specification [1].
- All student, professor, and Registrar functionality must be available
from both local campus PCs and remote PCs with internet dial up
connections.
- The C-Registration System must ensure complete protection of data from
unauthorized access. All remote accesses are subject to user
identification and password control.
- The C-Registration System will be implemented as a client-server system.
The client portion resides on PCs and the server portion must operate on
the Wylie College UNIX Server. [3]
- All performance and loading requirements, as stipulated in the Vision
Document [3] and the Supplementary Specification [15], must be taken into
consideration as the architecture is being developed.
4. Use-Case View
A description of the use-case view of the software architecture. The Use Case
View is important input to the selection of the set of scenarios and/or use
cases that are the focus of an iteration. It describes the set of scenarios
and/or use cases that represent some significant, central functionality. It also
describes the set of scenarios and/or use cases that have a substantial
architectural coverage (that exercise many architectural elements) or that
stress or illustrate a specific, delicate point of the architecture.
The C-Registration use cases are:
- Login
- Register for Courses
- Maintain Student Information
- Maintain Professor Information
- Select Courses to Teach
- Submit Grades
- View Report Card
- Close Registration.
These use cases are initiated by the student, professor, or the registrar
actors. In addition, interaction with external actors; Course Catalog and
Billing System occur.
4.1 Architecturally-Significant
Use Cases

Diagram Name: Architecturally Significant Use-Cases
4.1.1 Close Registration
Brief Description:This use case allows a Registrar to close the
registration process. Course offerings that do not have enough students are
cancelled. Course offerings must have a minimum of three students in them.
The billing system is notified for each student in each course offering that
is not cancelled, so the student can be billed for the course offering. The
main actor of this use case is the Registrar. The Billing System is an actor
involved within this use case.
4.1.2 Login
Brief Description:This use case describes how a user logs into the Course
Registration System. The actors starting this use case are Student,
Professor, and Registrar.
4.1.3 Maintain Professor
Information
Brief Description:This use case allows the registrar to maintain
professor information in the registration system. This includes adding,
modifying, and deleting professors from the system. The actor of this use
case is the Registrar.
4.1.4 Select Courses to
Teach
Brief Description:This use case allows a professor to select the course
offerings (date- and time- specific courses will be given) from the course
catalog for the courses that he/she is eligible for and wishes to teach in
the upcoming semester. The actor starting this use case is the Professor.
The Course Catalog System is an actor within the use case.
4.1.5 Register for Courses
Brief Description:This use case allows a student to register for courses
in the current semester. The student can also modify or delete course
selections if changes are made within the add/drop period at the beginning
of the semester. The Billing System is notified of all registration updates.
The Course Catalog provides a list of all the course offerings for the
current semester. The main actor of this use case is the student. The Course
Catalog System is an actor within the use case.
4.1.6 View Report Card
Brief Description:This use case allows a student to view his/her report
card for the previously completed semester. The student is the actor of this
use case.
4.1.7 Submit Grades
Brief Description:This use case allows a professor to submit student
grades for one or more classes completed in the previous semester. The actor
in this use case is the Professor.
4.1.8 Maintain Student
Information
Brief Description:This use case allows the registrar to maintain student
information in the registration system. This includes adding, modifying, and
deleting students from the system. The actor for this use case is the Registrar.
5. Logical View
A description of the logical view of the architecture. Describes the most
important classes, their organization in service packages and subsystems, and
the organization of these subsystems into layers. Also describes the most
important use-case realizations, for example, the dynamic aspects of the
architecture. Class diagrams may be included to illustrate the relationships
between architecturally significant classes, subsystems, packages and layers.
The logical view of the course registration system is comprised of the 3 main
packages: User Interface, Business Services, and Business Objects.
The User Interface Package contains classes for each of the forms that the
actors use to communicate with the System. Boundary classes exist to support
login, maintaining of schedules, maintaining of professor info, selecting
courses, submitting grades, maintaining student info, closing registration, and
viewing report cards.
The Business Services Package contains control classes for interfacing with
the billing system, controlling student registration, and managing the student
evaluation.
The Business Objects Package includes entity classes for the university
artifacts (i.e. course offering, schedule) and boundary classes for the
interface with the Course Catalog System.
5.1 Architecture
Overview – Package and Subsystem Layering

5.1.1 Application
layer
This application layer has all the boundary classes that represent the
application screens that the user sees. This layer depends upon the Process
Objects layer; that straddles the separation of the client from mid-tier.
5.1.2 Business Services
layer
The Business Services process layer has all the controller classes that
represent the use case managers that drive the application behavior. This
layer represents the client-to-mid-tier border. The Business Services layer
depends upon the Process Objects layer; that straddles the separation of the
client from mid-tier.
5.1.3 Middleware
layer
The Middleware layer supports access to Relational DBMS and OODBMS.
5.1.4 Base Reuse
The Base Reuse package includes classes to support list functions and
patterns.
6. Process View
A description of the process view of the architecture. Describes the tasks
(processes and threads) involved in the system's execution, their interactions
and configurations. Also describes the allocation of objects and classes to
tasks.
The Process Model illustrates the course registration classes organized as
executable processes. Processes exist to support student registration, professor
functions, registration closing, and access to the external Billing System and
Course Catalog System.
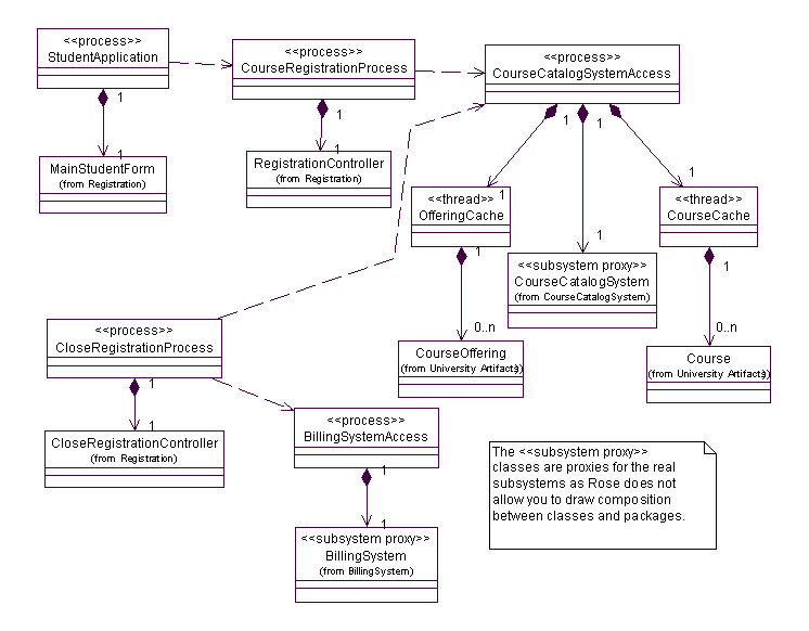
6.1 Processes

Diagram Name: Processes
6.1.1 CourseCatalogSystemAccess
This process manages access to the legacy Course Catalog System. It can
be shared by multiple users registering for courses. This allows for a cache
of recently retrieved courses and offerings to improve performance.
The separate threads within the CourseCatalog process, CourseCache and
OfferingCache are used to asynchronously retrieve items from the legacy
system.
Analysis Mechanisms:
- Legacy Interface
Requirements Traceability:
- Design Constraints: The system shall integrate with existing legacy
system (course catalog database).
6.1.2 CourseCatalog
The unabbridged catalog of all courses and course offerings offered by
the university including those from previous semesters.
This class acts as an adapter (see the Gamma pattern). It works to makes
sure the CourseCatalogSystem can be accessed through the ICourseCatalog
interface to the subsystem.
6.1.3 CourseRegistrationProcess
There is one instance of this process for each student that is currently
registering for courses.
6.1.4 RegistrationController
This supports the use case allowing a student to register for courses in
the current semester. The student can also modify or delete course
selections if changes are made within the add/drop period at the beginning
of the semester.
Analysis Mechanisms:
- Distribution
6.1.5 StudentApplication
Manages the student functionality, including user interface processing
and coordination with the business processes.
There is one instance of this process for each student that is currently
registering for courses.
6.1.6 MainStudentForm
Controls the interface of the Student application. Controls the family of
forms that the Student uses.
6.1.7 BillingSystemAccess
This process communicates with the external Billing System to
initiate student billing.
6.1.8 CloseRegistrationProcess
The Close Registration process is initiated at the end of the
registration time period. This process communicates with the process
controlling access to the Billing System.
6.1.9 BillingSystem
The Billing System supports the submitting of student bills for the
courses registered for by the student for the current semester.
Analysis Mechanisms:
- Legacy Interface
6.1.10 CloseRegistrationController
The Close Registration Controller controls access to the Billing System.
Analysis Mechanisms:
- Distribution
6.2 Process to Design
Elements

Diagram Name: Process to Design Elements
6.2.1 CourseCache
The Course Cache thread is used to asynchronously retrieve items from the
legacy Course Catalog System.
6.2.2 OfferingCache
The OfferingCashe thread is used to asynchronously retrieve items from
the legacy Course Catalog System.
6.2.3 Course
A class offered by the university.
Analysis Mechanisms:
- Persistency
- Legacy Interface
6.2.4 CourseOffering
A specific offering for a course, including days of the week and times.
Analysis Mechanisms:
- Persistency
- Legacy Interface
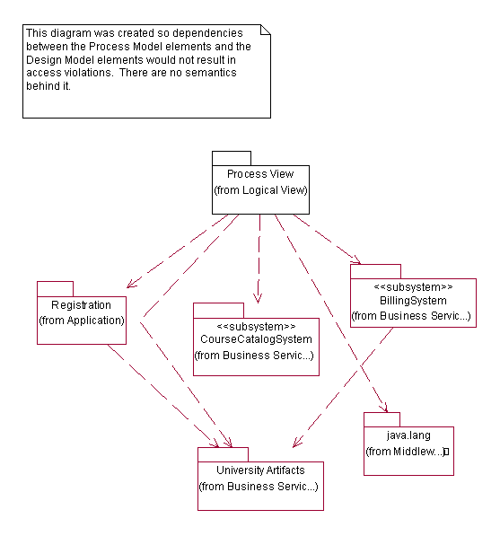
6.3 Process Model to
Design Model Dependencies

Diagram Name: Process Model to Design Model Dependencies
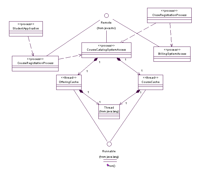
6.4 Processes to the
Implementation

Diagram Name: Processes to the Implementation
6.4.1 Remote
* The Remote interface serves to identify all remote objects. Any object
that is a remote object must directly or indirectly implement this
interface. Only those methods specified in a remote interface are available
remotely.
* Implementation classes can implement any number of remote interfaces
and can extend other remote implementation classes.
6.4.2 Runnable
* The Runnable interface should be implemented by any class
whose instances are intended to be executed by a thread. The class must
define a method of no arguments called run.
* This interface is designed to provide a common protocol for objects
that wish to execute code while they are active. For example, Runnable
is implemented by class Thread.
* Being active simply means that a thread has been started and has not
yet been stopped.
6.4.3 Thread
* A thread is a thread of execution in a program. The Java Virtual
Machine allows an application to have multiple threads of execution running
concurrently.
* Every thread has a priority. Threads with higher priority are executed
in preference to threads with lower priority. Each thread may or may not
also be marked as a daemon. When code running in some thread creates a new
Thread object, the new thread has its priority initially set equal to the
priority of the creating thread, and is a daemon thread if and only if the
creating thread is a daemon.
7. Deployment View

A description of the deployment view of the architecture Describes the
various physical nodes for the most typical platform configurations. Also
describes the allocation of tasks (from the Process View) to the physical nodes.
This section is organized by physical network configuration; each such
configuration is illustrated by a deployment diagram, followed by a mapping of
processes to each processor.

Diagram Name: Deployment View
7.1 External Desktop PC
Students register for courses using external desktop PCs which are
connected to the College Server via internet dial up.
7.2 Desktop PC
Students register for courses via local Desktop PCs that are connected
directly to the College Server via LAN. These local PCs are also used by
professors to select course and submit student grades. The Registrar uses
these local PCs to maintain student and professor information.
7.3 Registration Server
The Registration Server is the main campus UNIX Server. All faculty and
students have access to the Server through the campus LAN.
7.4 Course Catalog
The Course Catalog System is a legacy system that contains the complete
course catalog. Access to it is available via the College Server and LAN.
7.5 Billing System
The Billing System (also called the Finance System) is a legacy system that
generates the student bills each semester.
8. Size and Performance
The chosen software architecture supports the key sizing and timing
requirements, as stipulated in the Supplementary Specification [15]:
- The system shall support up to 2000 simultaneous users against the
central database at any given time, and up to 500 simultaneous users
against the local servers at any one time.
- The system shall provide access to the legacy course catalog database
with no more than a 10 second latency.
- The system must be able to complete 80% of all transactions within 2
minutes.
- The client portion shall require less than 20 MB disk space and 32 MB
RAM.
The selected architecture supports the sizing and timing requirements
through the implementation of a client-server architecture. The client
portion is implemented on local campus PCs or remote dial up PCs. The
components have been designed to ensure that minimal disk and memory
requirements are needed on the PC client portion.
9. Quality
The software architecture supports the quality requirements, as stipulated
in the Supplementary Specification [15]:
- The desktop user-interface shall be Windows 95/98 compliant.
- The user interface of the C-Registration System shall be designed for
ease-of-use and shall be appropriate for a computer-literate user
community with no additional training on the System.
- Each feature of the C-Registration System shall have built-in online
help for the user. Online Help shall include step by step instructions
on using the System. Online Help shall include definitions for terms and
acronymns.
- The C-Registration System shall be available 24 hours a day, 7 days a
week. There shall be no more than 4% down time.
- Mean Time Between Failures shall exceed 300 hours.
- Upgrades to the PC client portion of C-Registration shall be
downloadable from the UNIX Server over the internet. This feature
enables students to have easy access to system upgrades.
|